Published:2012/11/26 1:06:00 Author:muriel | Keyword: Power Fail Alert | From:SeekIC

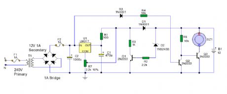
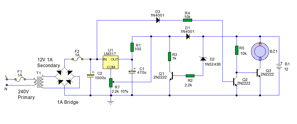
In this circuit an electricity supply (domestic or industrial) is continually monitored. Should the supply be interrupted then an alarm will sound for the duration of the interruption. It has battery backup and overcharge protection.
Reprinted Url Of This Article:
http://www.seekic.com/circuit_diagram/Power_Supply_Circuit/Power_Fail_Alert.html
Print this Page | Comments | Reading(3)
Code: