Published:2012/11/26 1:06:00 Author:muriel | Keyword: Power Zener Circuit | From:SeekIC

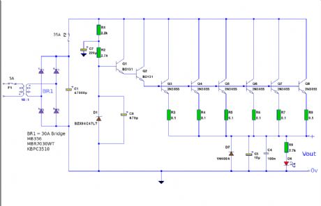
In this circuit a zener diode is amplified by a set of power transistors. The transistors substantially increase the current and power to the load.
Reprinted Url Of This Article:
http://www.seekic.com/circuit_diagram/Power_Supply_Circuit/Power_Zener_Circuit.html
Print this Page | Comments | Reading(3)
Code: