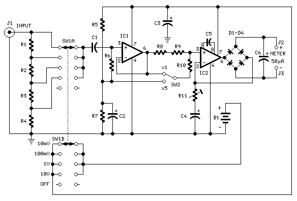
Published:2012/12/20 20:55:00 Author:muriel | Keyword: Precision Audio Millivoltmeter | From:SeekIC

Reprinted Url Of This Article:
http://www.seekic.com/circuit_diagram/Power_Supply_Circuit/Precision_Audio_Millivoltmeter.html
Print this Page | Comments | Reading(3)
Code: