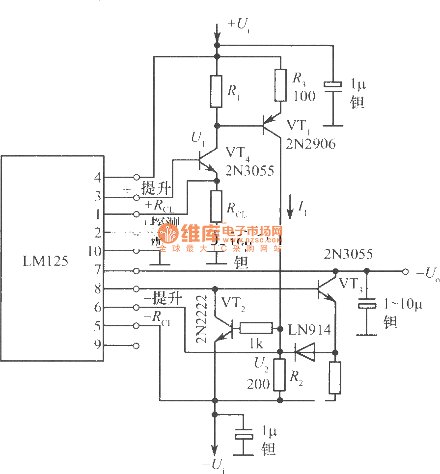
Published:2011/3/21 1:41:00 Author:Iris zhang | Keyword: dual track power supply, power supply | From:SeekIC

Reprinted Url Of This Article:
http://www.seekic.com/circuit_diagram/Power_Supply_Circuit/Precision_dual_track_power_supply.html
Print this Page | Comments | Reading(3)
Code: