Published:2011/6/26 3:03:00 Author:TaoXi | Keyword: Pulse source circuit, presetable pulse number | From:SeekIC

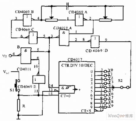
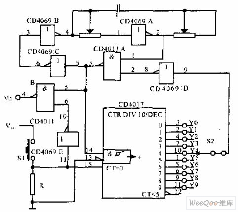
Pulse source circuit with the presetable pulse number is composed of the controllable pulse source and the counter/pulse distributor CD4017. The output pulses is preset by the switch S2. You can clear the counter and blockade the output gate by pressing the start button S1. After the S1 opens, the oscillation source pulse outputs through the NAND gate, and the CD4017 starts counting. When it is the S2's preset position Y, the phase reversal Y controls the oscillation source to stop. So the output pulse number is the preset CP pulse number. In the figure, the switch S2 is in the position that if you press S1, the circuit will output two pulses.
Reprinted Url Of This Article:
http://www.seekic.com/circuit_diagram/Power_Supply_Circuit/Pulse_source_circuit_with_the_presetable_pulse_number.html
Print this Page | Comments | Reading(3)
Code: