Published:2009/7/16 20:49:00 Author:Jessie | From:SeekIC


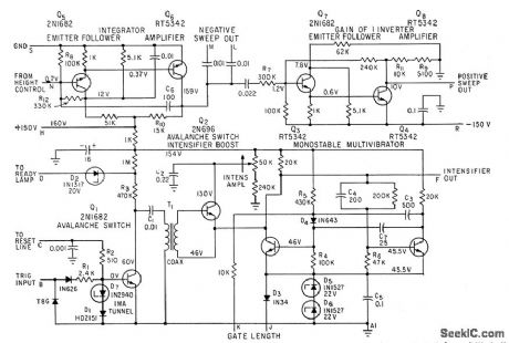
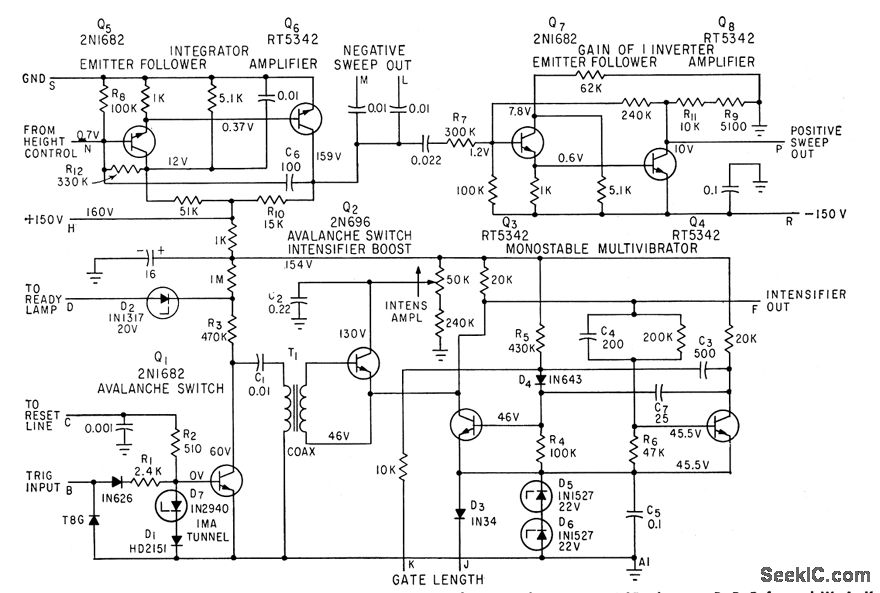
Q1 in shaper triggers intensifier pulse for test oscilloscope using tv type scanning, while remainder of circuit generates vertical sweep for scope used to measure time intervals in range of 0.5 to 100 microsec with time resolution of 0.05 microsec.-R.P.Rufer and W. A. Karlotski, Use Raster Oscilloscopes for Faster time Measurements, Electronics, 35:52, p 38-42.
Reprinted Url Of This Article:
http://www.seekic.com/circuit_diagram/Power_Supply_Circuit/RASTER_VERTICAL_SWEEP.html
Print this Page | Comments | Reading(3)
Code: