Published:2009/7/17 4:03:00 Author:Jessie | From:SeekIC

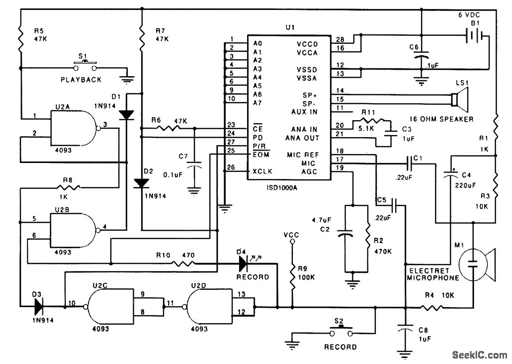
Many applications for sound recording and reproduction, where battery power is necessary, require minimum power consumption. A circuit that achieves automatic power down in a record-and-play application is shown. The cross-coupled latch, consisting of a 4093 Schmitt trigger quad two-input NAND package (U2A and U2B), works to control the PD and CB pins for the Play mode. Circuitry for the Record mode consists of U2C and U2D plus several support components. To start the Record cycle, S2 supplies the ground to the microphone circuit and takes the input to U2D low. The Schmitt Trigger action of U2 debounces the logic input to the ISD1020A.
Reprinted Url Of This Article:
http://www.seekic.com/circuit_diagram/Power_Supply_Circuit/RECORD_PLAYBACK_CIRCUIT_WITH_AUTOMATIC_POWER_DOWN.html
Print this Page | Comments | Reading(3)
Code: