Published:2009/7/24 2:00:00 Author:Jessie | From:SeekIC

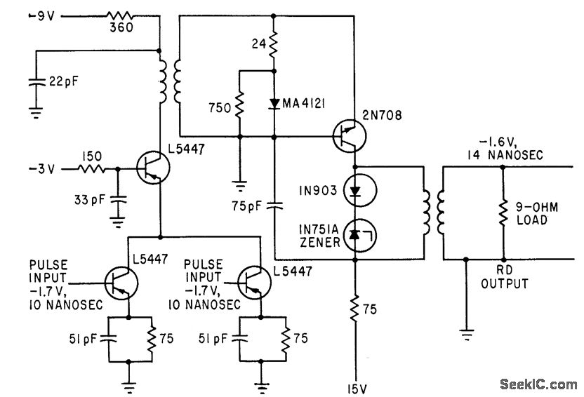
Handles 10-nsee pulses for 50-megapulse computer. Can drive eight 75-ohm lines.-K. H. Konkle and J. E. Laynor, Key to Faster Computers: Ten-Nanosecond Amplifier, Electronics, 35:50, p 39-41.
Reprinted Url Of This Article:
http://www.seekic.com/circuit_diagram/Power_Supply_Circuit/REGISTER_DRIVER.html
Print this Page | Comments | Reading(3)
Code: