Published:2009/7/17 2:07:00 Author:Jessie | From:SeekIC

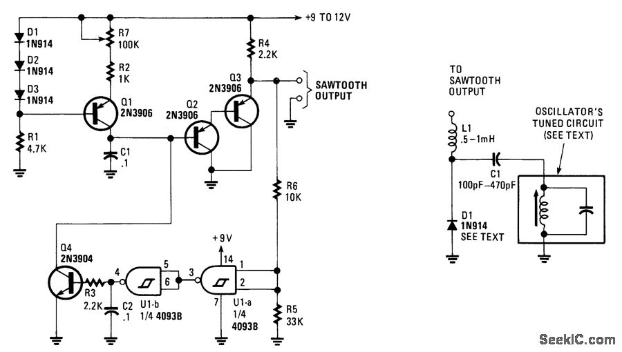
This circuit will generate a linear sawtooth between 30 Hz and 3000 Hz. Q1 is a constant-current source that charges C1 until the output level at Q3 emitter triggers U1A and U1B, which turns on Q4 and discharges C1. The frequency range can be varied by changing the value of C1. This circuit should be good to several tens of kHz.
Reprinted Url Of This Article:
http://www.seekic.com/circuit_diagram/Power_Supply_Circuit/SAWTOOTH_GENERATOR_FOR_SWEEP_GENERATORS.html
Print this Page | Comments | Reading(3)
Code: