Published:2009/7/13 5:22:00 Author:May | From:SeekIC

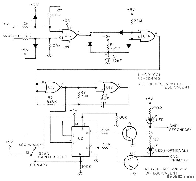
Developed for use with 2-meter transceiver having frequency synthesizer to provide automatic scanning that is disabled when transmitting and when receiver squelch is opened by transmission on one of channels being scanned. Will hang on to channel about 5 s after scanning is disabled, to allow starting of other side of communication. Scan rate is about 250 ms per channel. U1A generates 0 output when squelch is open, producing output of 1 for U1B that disables oscillator U1C-U1D, Oscillator drives D flip-flop that turns on Q1 and Q2 alternately. When Q1 is on, LED1 is lit to indicate that secondary channel is enabled, Article covers method of increasing number of scanned channels.-B. McNair, Add-a-Scanner, 73Magazine, Nov. 1978, p 116-119.
Reprinted Url Of This Article:
http://www.seekic.com/circuit_diagram/Power_Supply_Circuit/SCANNING_ADAPTER.html
Print this Page | Comments | Reading(3)
Code: