Published:2009/7/17 2:00:00 Author:Jessie | From:SeekIC

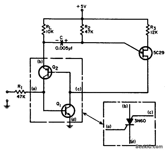
Produces output pulse that lasts for designated period of time after last of group of 20-microsec 5.v input pulses disappears. Circuit then resets, and draws no current while quiescent. Amount of stretching is determined by charging of C through R2, and is 55 microsec for values shown. Gate-turnoff scr can be used in smith, self-Resetting Pulse Stretcher, EEE, 12:8, p 71-72.
Reprinted Url Of This Article:
http://www.seekic.com/circuit_diagram/Power_Supply_Circuit/SELF_RESETTING_PULSE_STRETCHER.html
Print this Page | Comments | Reading(3)
Code: