Published:2009/6/24 22:28:00 Author:May | From:SeekIC

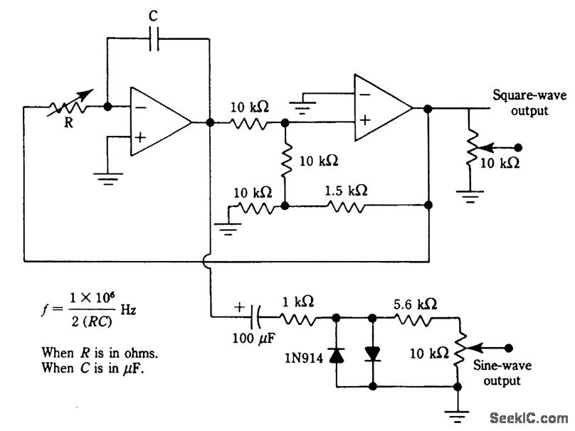
Two op amps (741, etc..) are used in this oscillator circuit. A square wave is available and a sine wave, obtained by shaping the triangle waveform, is also provided.
Reprinted Url Of This Article:
http://www.seekic.com/circuit_diagram/Power_Supply_Circuit/SIGNAL_SOURCE_FOR_AUDIO_AMPLIFIER_INVERTER.html
Print this Page | Comments | Reading(3)
Code: