Published:2009/7/10 21:12:00 Author:May | From:SeekIC

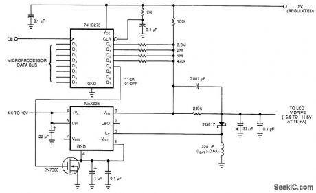
Laptop computers often use large-screen LCDs, which require a variable and a negative supply to ensure maximum contrast. This circuit operates from the system's positive battery supply and generates a digitally variable negative voltage to drive the display.
This figure's switching regulator creates a negative voltage from the battery supply. The microproces-sor data bus drives a 4-bit DAC, which in turn varies the actual regulator output from -6.5 to -11.5 V. This arrangement allows a staircase of 16 possble voltages between these limits.the DAC by using the rail-to-rerail output-drive capability of a 74 HC-series CMOS gate. A resistor divider network formed by the 240-kΩ resistor, connected to the -V filter capadtor and the resistors, is refer-enced to the 5-V supply control (the MAX635 regulator).
When the voltage at the VfB pin is greater than ground, the switching regulator turns on. The inductor dumps this energy into the -V filter capacitor. When the voltage at VFB is less than ground, the regulator skips a cycle. The MAX635 regulates the voltage at the junction of the resistor divider to 0 V. Thus, any resistor that the DAC connects to ground (logic 0) will not contribute any current to the ladder. Only the resistors that are at 5 V (logic 1) will be part of the voltage-divider equation.The entire switching-regulator supply draws less than 150 uA. You can place the circuit in an even lower power mode by interrupting the ground pin. The high-current path is from the battery input through the internal power PMOSFET to the external inductor. Disconnecting the ground connection simply dis-ables the gate drive to the FET and turns off the internal oscillator.
Reprinted Url Of This Article:
http://www.seekic.com/circuit_diagram/Power_Supply_Circuit/SIMPLE_LCD_DISPLAY_POWER_SUPPLY.html
Print this Page | Comments | Reading(3)
Code: