Published:2009/6/25 2:56:00 Author:May | From:SeekIC

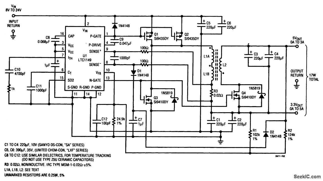
One LTC 1149 synchronous switching regulator can deliver both 3.3- and 5-V outputs. The design's simplicity, low cost, and high efficiency make it a strong contender for portable, battery-powered applications. The circuit described accepts input voltages from 8 to 24 V, to power any combination of 3.3-V and 5-V loads totalling 17 W or less. For input voltages in the 8-V to 16-V range, the LTC1148 may be used, reducing both quiescent current and cost.
Reprinted Url Of This Article:
http://www.seekic.com/circuit_diagram/Power_Supply_Circuit/SINGLE_LTC_POWER_SUPPLY.html
Print this Page | Comments | Reading(3)
Code: