Published:2009/7/19 22:55:00 Author:Jessie | From:SeekIC



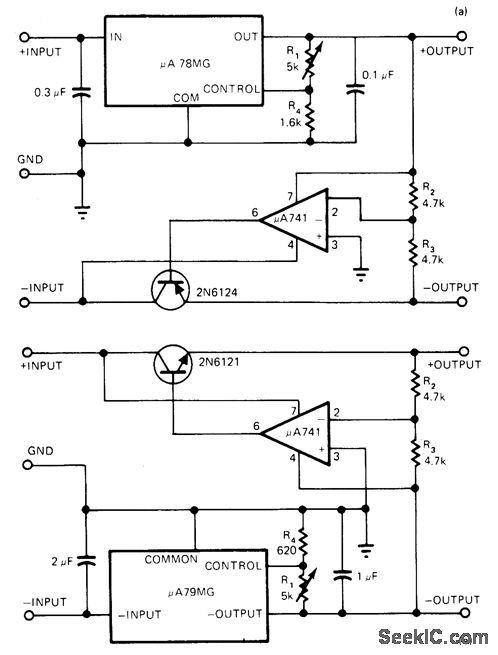
Uses Fairchild μA78MG adjustable four-terminal regulator with opamp and power transistor for delivering output currents up to 0.5 A per side, with output voltages adjustable from ±5V to ±20V for component values shown.. Positive side functions independently of negative side, but negative output is slave of positive output.To slave positive side, use μA79MG and 2N6121 NPN transistor as at (b). Opamp functions as inverting amplifier driving power transistor serving as series-pass element for opposite side of regulator, with R1 adjusting both output volt-ages simultaneously.-A. Adamian, Dual Adjustable Tracking Regulator Delivers 0.5A/Side, EDN Magazine, Jan, 5, 1977, p 42.
Reprinted Url Of This Article:
http://www.seekic.com/circuit_diagram/Power_Supply_Circuit/SLAVED_DUAL_TRACKING_REGULATOR.html
Print this Page | Comments | Reading(3)
Code: