Published:2009/7/24 3:51:00 Author:Jessie | From:SeekIC

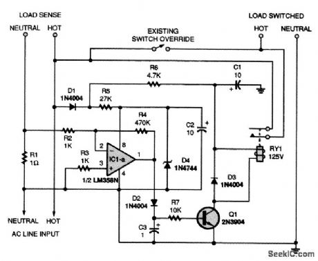
The schematic of the Smart Strip circuit is shown. The ac line input is connected directly to the 117-Vac line of a power strip. The voltage is rectified by diode D1 and filtered by capacitor C2. The load-sense lines are connected to the ac socket in the power strip that will contain the device that will be used to turn the others on. When the load sense device is turned on, current flows through R1, a 1-Ω, 10-W resistor. To limit the power in R1 to 5 W, therefore, amaximum load ofno more than 5 A should be connected to the load sense outlet. The resulting voltage drop across R1 is fed to one section of an LM358N op amp, IC1-a, through resistors R2 and R3. Zener diode D4 limits the supply for the op amp to 15 Vdc. The voltage drop across R1 could be very small if the device plugged into the load sense socket does not draw much current. To ensure that the circuit is sensitive enough to detect such small-load devices, the gain of IC1-a is set at 470 by resistors R2 and R4. Because the out-put IC1-a is halfway rectified, diode D2 and capacitor C3 are used to form a peak-hold circuit. As long as CB is charged to 0.7 V or more (when a powered-up load sense device is detected), transistor Q1 will be on, and relay RY1 will close. When those normally open contacts close, the hot line is connected to the load-switched sockets, effectively turning on any devices that are connected to those outlets. Diode D1, resistor R6, and capacitor C1 provide a dc supply for the 12-V coil of the relay; diode D3 acts as a clamping diode.
Reprinted Url Of This Article:
http://www.seekic.com/circuit_diagram/Power_Supply_Circuit/SMART_AC_POWER_STRIP.html
Print this Page | Comments | Reading(3)
Code: