Published:2009/6/19 2:45:00 Author:May | From:SeekIC

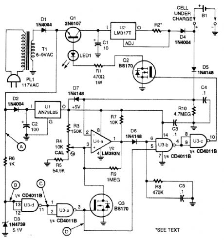
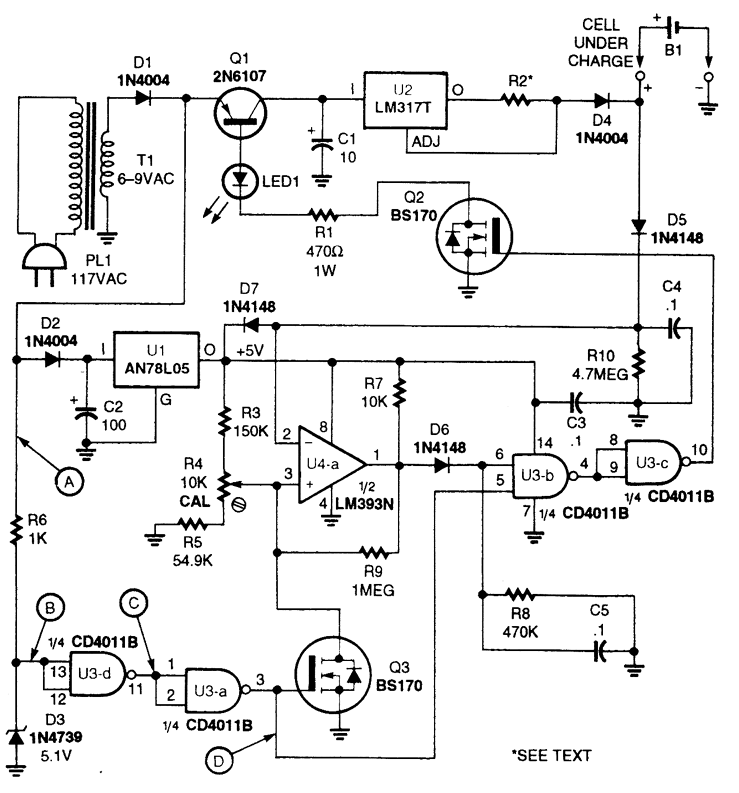
This charger will work with NiCad or the new rechargeable alkaline batteries. The Smartcharger is comprised mainly of four chips-an AN78L05 5-V, 100-mA regulator (U1), an LM317T 1-A adjustable-voltage regulator (U2), a CD4011BE quad 2-input NAND gate (U3), and an LN393N dualvoltage comparator (U4). The value and rating of R2 is selected as described irt the text. R2 is selected for a l.2-V drop across it at the charging current (3Ω for 400 mA, 6Ω for 200 mA).
Reprinted Url Of This Article:
http://www.seekic.com/circuit_diagram/Power_Supply_Circuit/SMART_BATTEY_CHARGER.html
Print this Page | Comments | Reading(3)
Code: