Published:2009/7/16 23:36:00 Author:Jessie | From:SeekIC

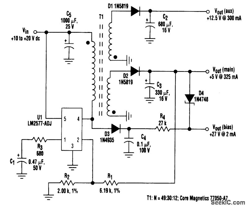
A flyback regulator offers the advantage of providing multiple output voltages with a single magnetic structure. Therefore, it is very compact and cost-effective. This particular circuit has a main +5-V output and a +12.5-V auxiliary output. The device being driven also requited a bias voltage of +27V with a few milliamperes of current. The heart of the regulator is a National Semiconductor LM2577-ADJ simple switcher controller IC, with resistors R1 and R2 providing the feedback for the rnain +5-V output. The auxiliary + 12.5-V output is regulated by the intrinsic tight coupling of a discontinuous-mode flyback topology. R3 and C1 are compensation devices. Although another winding could have been used in the transformer to provide the +27-V bias output, a free output can be realized from the transfer of the voltage spikes in the primary winding to the reservoir capacitor (C4) via diode D3. The charge in the capacitor is drawn by the current of both the bias load and the shunt zener regulator (D4). Enough charge is depleted from the capacitor to allow the next voltage spike to almost fully dump its energy in the next cycle. In a sense, this is a modified snubber network in which the energy is being put to good use, instead of being wasted as heat on a resistor.
Reprinted Url Of This Article:
http://www.seekic.com/circuit_diagram/Power_Supply_Circuit/SNUBBER_NETWORK_ENERGY_SAVER.html
Print this Page | Comments | Reading(3)
Code: