Published:2009/7/16 22:48:00 Author:Jessie | From:SeekIC


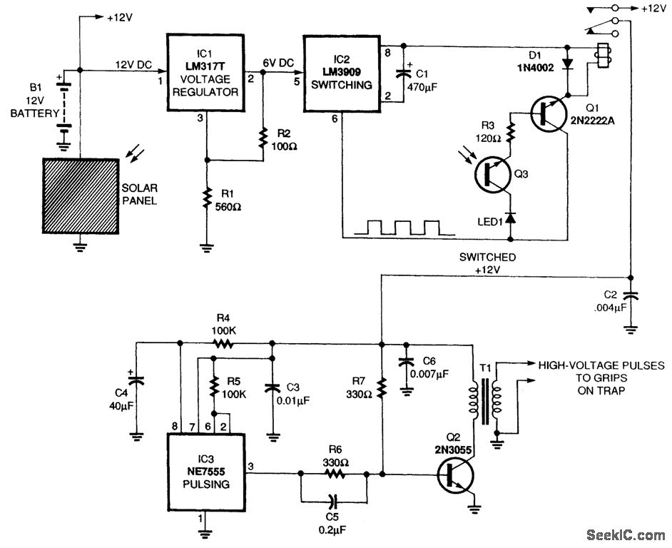
The circuit for the solar-powered controller consists of a switching circuit, a pulsing circuit, and a high-voltage output circuit. The external power components are a 1- to 5-W solar panel and a 12-V motorcycle or camcorder battery. The output of the high-voltage ignition coil connects to a net-work of paralleled electrodes, called a grid, upon which flies land and are destroyed. Voltage input to the LM3909 LED-flasher/oscillat or (IC2) is kept at 6 to 9V by a LM317T voltage regulator (IC1).The exact voltage is not crucial as long as it is regulated. The LM3909 produces a series of pulses that are coupled to a 2N2222A transistor (Q1) to form a switching circuit. An output of positive pulses from IC2 to the 2N2222A transistor boosts the pulse current so that it closes a 5-V relay (RY1) for approximately 0.1 s at intervals of 1 to 2 s. Diode D1 shunts out high-voltage spikes
produced by the switching voltage across the relay's coil. The switching circuit is turned off at night or during periods of heavy cloud cover by phototransistor Q3, whose internal resistance increases as the ambient light diminishes. This reduces the positive bias on Q1's base, causing the transistor to cut off. LED1 serves as a voltage-dropping device. Single-pole, single-throw relay RY1 provides brief pulses of the 12-V battery voltage to IC3, an NE755 timer that is wired as a free-running audio-frequency pulse generator. The pulses are amplified by a 2N3055 power amplifier transistor, Q2.The output of Q2 drives an automobile ignition coil, T1, to generate the high-voltage pulses for the external grid. The output voltage at the secondary winding of T1 is approximately 12,000Vp-p. The circuit is powered by a 12-V rechargeable lead-acid or nickel-cadmium battery. A 1-W or better solar panel of the type used to keep automobile batteries charged should be used to eliminate the need to recharge the battery frequently.
Reprinted Url Of This Article:
http://www.seekic.com/circuit_diagram/Power_Supply_Circuit/SOLAR_POWERED_INSECT_CONTROLLER.html
Print this Page | Comments | Reading(3)
Code: