Published:2009/7/17 4:09:00 Author:Jessie | From:SeekIC

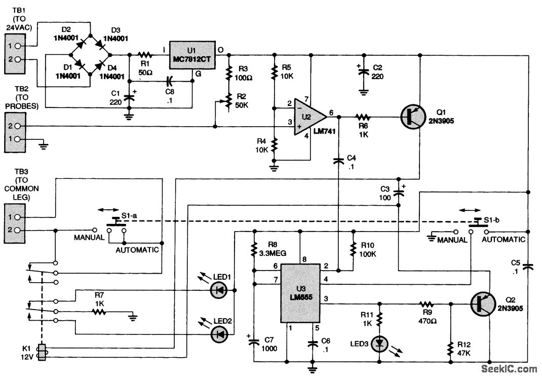
The Sprinkler Guardian can be used in conjunction with any sprinkler controller that uses standard 24-Vac valves. The add-on unit senses the moisture content at the ground surface; if the ground is dry, the unit allows the controller to execute all the ON times preset by the controller clock. The unit obtains its power supply from the controller that it is used with. The output of U1 supplies a regulated 12 V to the rest of the circuit. The ground probes are connected to terminals 1 and 2 of TB2. Resistor R2 is used to balance the resistance of the earth between the two probes so that op amp U2, which is configured as a comparator, outputs a high when the ground is dry. PNP transistor Q1 is turned off, K1 is not energized, and terminals 1 and 2 of TB3 are shorted. Under those con-ditions, if the controller calls for watering the lawn, watering will commence. Now, assume that the ground is wet. The resistance between the probes drops, causing the output of U2 to go low, which turns on Q1. That energizes K1. Under those conditions, even when the controller is programmed to water, the valves will not open. Now assume that the soil is dry. Relay K1 is off. When the programmed watering time arrives, the water valve is opened, starting the timed watering cycle. The probes are wetted immediately, and U2 goes low. As the voltage output of U2 drops, a negative-going pulse is delivered through C4 to pin 2 of U3, a 555 timer, which triggers the timer into operation. The time output from pin 3 turns Q2 off, which keeps K1 from closing during the time cycle deter-mined by R8 and C7. That allows time for the sprinkler system to complete the watering cycle. A DPDT switch, S1, is used to place the circuit in either the automatic or manual mode. In the automatic mode, the circuit operates as previously described. In the manual mode, the terminals of TB3 are shorted, effectively removing the Guardian from the system.
Reprinted Url Of This Article:
http://www.seekic.com/circuit_diagram/Power_Supply_Circuit/SPRINKLER_GUARDIAN_.html
Print this Page | Comments | Reading(3)
Code: