Published:2009/7/17 9:45:00 Author:Jessie | From:SeekIC

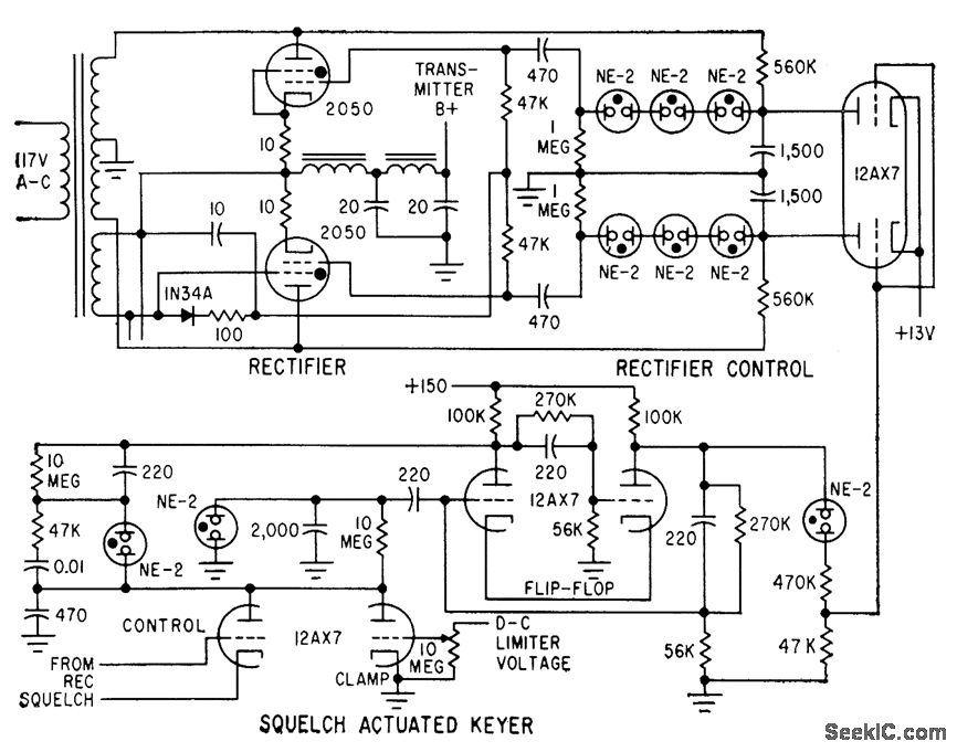
Thyratrons serve as rectifiers in transmitter power supply to avoid repeater malfunctions caused by relays. When incoming signal opens receiver squelch, thyratrons conduct and provide d-c power for transmitter. Under standby conditions, flip-flop keeps thyratrons nonconducting. When relaxation oscillator is activated by squelch tube voltages, flip-flop reverses and applies pulses to thyratrons to make them conduct. This prevents transmitter from being activated by receiver failure.-L. G. Sands, Design Trends in Mobile Radio Repeaters, Electronics, 32:47, p 82-84.
Reprinted Url Of This Article:
http://www.seekic.com/circuit_diagram/Power_Supply_Circuit/SQUELCH_ACTUATED_MOBILE_REPEATER.html
Print this Page | Comments | Reading(3)
Code: