Published:2009/6/30 23:39:00 Author:May | From:SeekIC


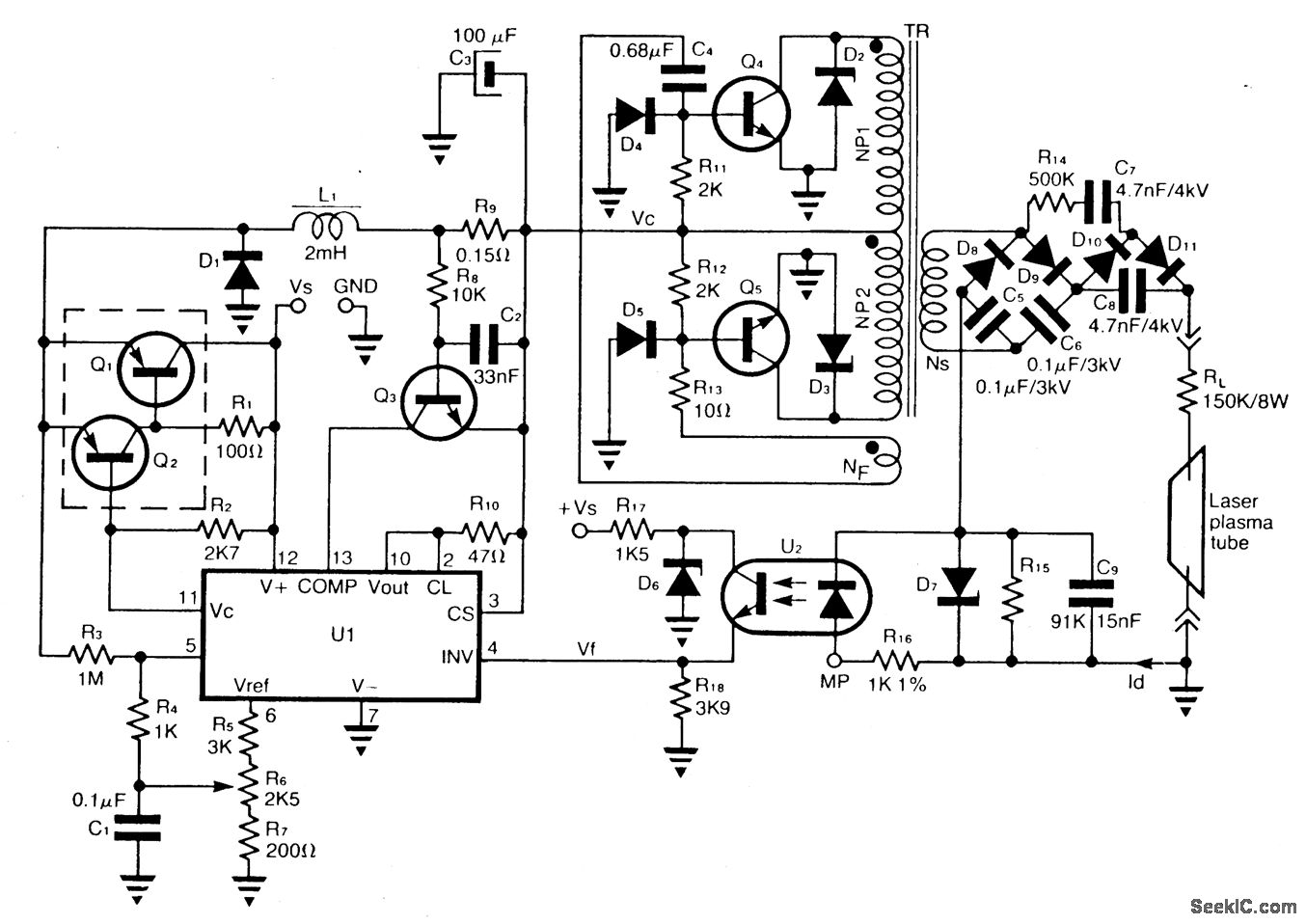
The circuit uses a free-running push-pull dc to dc high voltage converter to get the necessary voltage for the laser plasma tube supply. The supply voltage VC of this converter, is adjusted by a switch-mode power supply in order to keep the load current constant, at set value. The linear opto-electronic isolator U2, connected in series with the laser plasma tube, gives a voltage VF proportional to the discharge current ID across R18, having the correct polarity to drive directly the inverting input of U1, D7, R15 protects the optoisolator diode against damage produced by the high voltage ignition pulse.Due to the high operating frequency of the high voltage converter (25 kHz) the ripple of the laser output power is less than 2.10-4. The stability of ID is better than 10-2, for variations of supply voltage VS is the range of ±10%, and depends on the optoisolator sensitivity.
Reprinted Url Of This Article:
http://www.seekic.com/circuit_diagram/Power_Supply_Circuit/STABILIZING_A_LASER_DISCHARGE_CURRENT.html
Print this Page | Comments | Reading(3)
Code: