Published:2009/6/26 4:26:00 Author:May | From:SeekIC

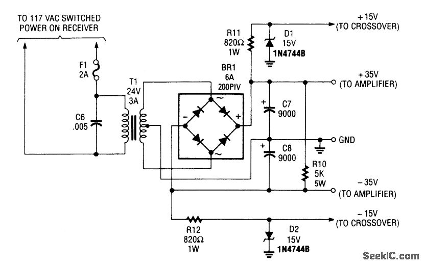
Although intended to power a 100-W low-frequency amplifier, this power supply should handle many mono or stereo amplifiers in the medium power range that require ±30 to 35 V.
Reprinted Url Of This Article:
http://www.seekic.com/circuit_diagram/Power_Supply_Circuit/SUBWOOFER_AMPLIFIER_POWER_SUPPLY.html
Print this Page | Comments | Reading(3)
Code: