Published:2009/7/17 3:05:00 Author:Jessie | From:SeekIC

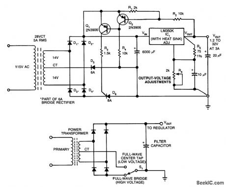
In this circuit, a full-wave bridge is switched to a full-wale center tap to reduce regulator dissipation. SCR D6 switches between cottfieuraUons, When D6 is off, the circuit is an circuit is an FWCT rectifier using D1, D2, and D5, It applies 17 Vplus ripple to the regulator Input. The dron across the regulator supplies base driveto Q2. If Q2 is on, Q1 is off, and D6 is off. If the regulator voltage drops below about 3 V, Q2 turns off, and turns Q1 on, which turns on D6. This changes the circuit to an FW bridge USlng D1 through D4.
Reprinted Url Of This Article:
http://www.seekic.com/circuit_diagram/Power_Supply_Circuit/SWITCHING_IMPROVES_REGULATOR_EFFICIENCY.html
Print this Page | Comments | Reading(3)
Code: