Published:2009/7/16 22:49:00 Author:Jessie | From:SeekIC

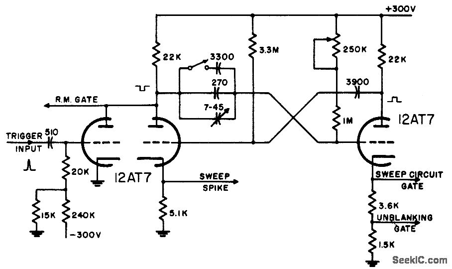
Used in combination search and gun-laying radar. Different gate lengths are obtained by switching capacitors. Provides positive unblanking gate.-NBS, Handbook Preferred Circuits Navy Aeronautical Electronic,Equipment, Vol. 1, Electron Tube Circuits, 1963, p N10-4.
Reprinted Url Of This Article:
http://www.seekic.com/circuit_diagram/Power_Supply_Circuit/SYNCHRONIZED_ASTABLE_MAIN_GATE_MVBR_.html
Print this Page | Comments | Reading(3)
Code: