Published:2009/7/14 4:24:00 Author:May | From:SeekIC

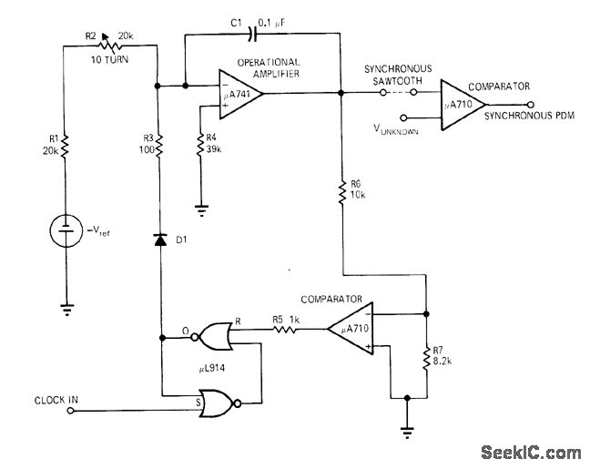
Circuit generates highly linear ramp that is reset to zero by each clock pulse. When ramp exceeds analog value of unknown input voltage, pulse is terminated. R1, R2, and C1 form integrating network around opamp. Varying R2 changes slope of ramp output. -J. Springer, Build a Sawtooth Generator with Three ICs, EDN Magazine, Nov. 15, 1970, p 49.
Reprinted Url Of This Article:
http://www.seekic.com/circuit_diagram/Power_Supply_Circuit/SYNCHRONOUS_SAWTOOTH_FOR_PDM_TELE_METRY.html
Print this Page | Comments | Reading(3)
Code: