Published:2009/6/24 3:26:00 Author:Jessie | From:SeekIC

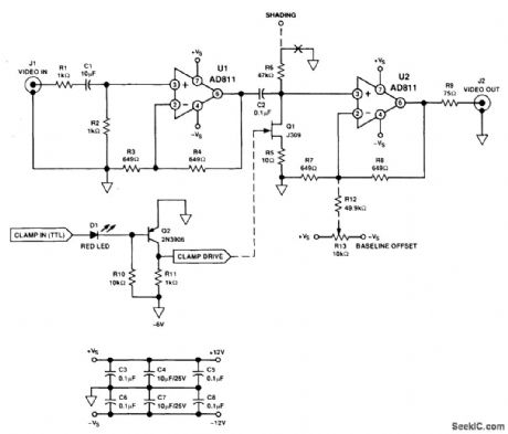
The dc restorer shown supplies a video signal with sync tips clamped to a baseline level. Clamp drive signal is supplied from elsewhere, usually a sync generator or a sync separator.
Reprinted Url Of This Article:
http://www.seekic.com/circuit_diagram/Power_Supply_Circuit/SYNC_TIP_dc_RESTORER.html
Print this Page | Comments | Reading(3)
Code: