Published:2011/7/1 0:27:00 Author:Joyce | Keyword: Samsung , 173B , LCD , DC/DC , Convertor | From:SeekIC

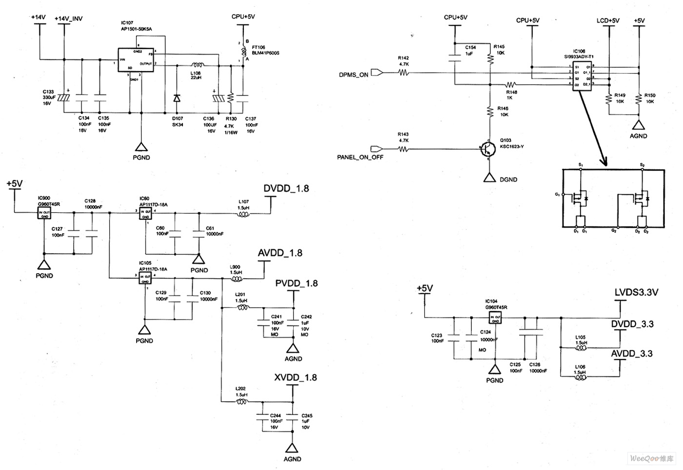
Samsung 173B LCD DC/DC convertor circuit is shown as follows.
Samsung 173B LCD DC/DC Convertor Circuit
Reprinted Url Of This Article:
http://www.seekic.com/circuit_diagram/Power_Supply_Circuit/Samsung_173B_LCD_DC/DC_Convertor_Circuit.html
Print this Page | Comments | Reading(3)
Code: