Published:2009/7/17 3:13:00 Author:Jessie | From:SeekIC

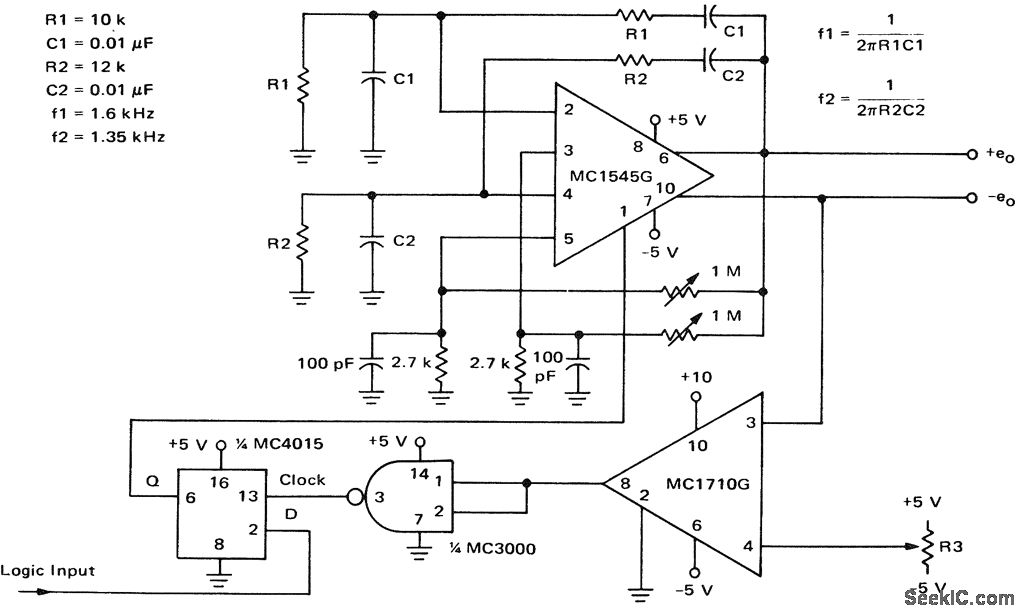
Self-generating FSK (courtesy Motorola Semiconductor Products Inc.).
Reprinted Url Of This Article:
http://www.seekic.com/circuit_diagram/Power_Supply_Circuit/Self_generating_FSK_.html
Print this Page | Comments | Reading(3)
Code: