Published:2009/7/17 3:32:00 Author:Jessie | From:SeekIC





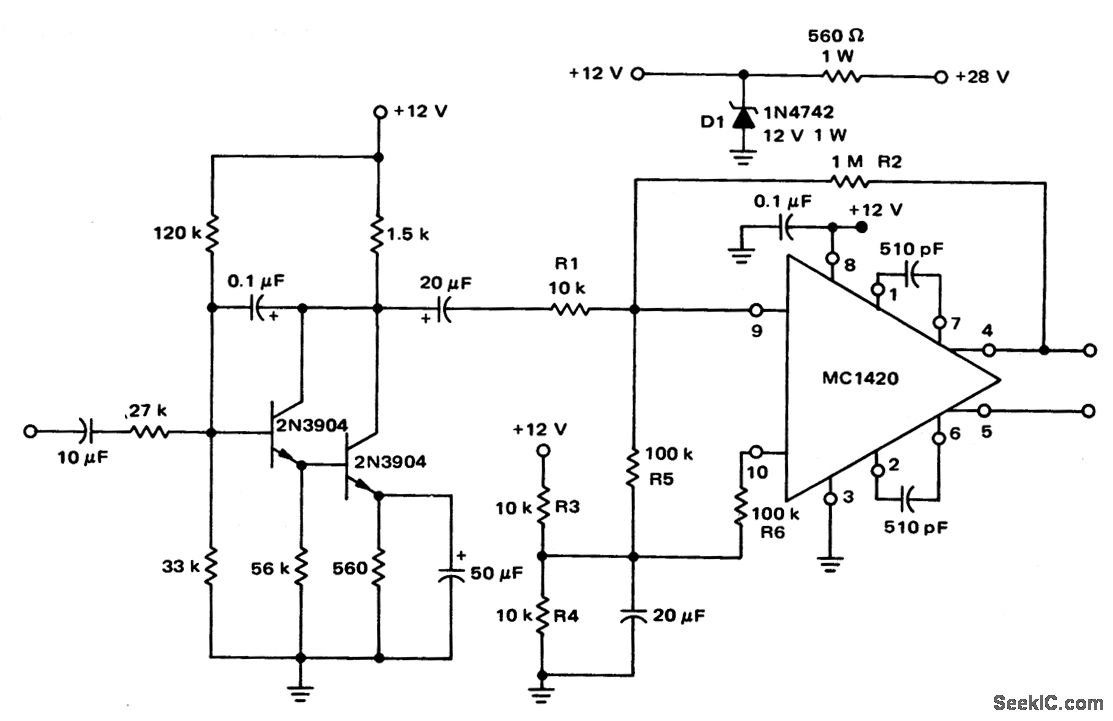
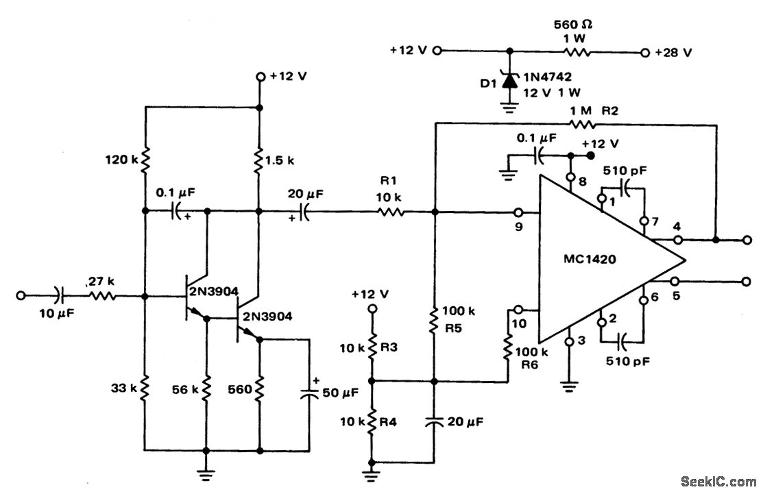
Servo motor preamplifier(courtesy Motorola Semiconductor Products Inc.).
Reprinted Url Of This Article:
http://www.seekic.com/circuit_diagram/Power_Supply_Circuit/Servo_motor_preamplifier_1.html
Print this Page | Comments | Reading(3)
Code: