Published:2013/3/18 21:12:00 Author:Ecco | Keyword: LCD Power Supply | From:SeekIC

Laptop display commonly apply large screen Lcds, which generally will need a adjustable and a negative supply to ensure highest possible contrast. This circuit works with the system’s positive notebook battery supply and generates a digitally adjustable negative voltage to drive the large screen Lcd notebooks..
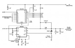
The following figure’s switching regulator generates a negative voltage by the notebook battery supply. The microprocessor data bus drives a 4-bit DAC( 74HC273 ), which in turn can vary the regulator output between 6.5 to 11.5 V. This arrangement enables a staircase of 16 possible voltages between these limits. The LCD power supply circuit implements the DAC by using the rail-to-rail output-drive capability of a 74 HC-series CMOS gate. A resistor divider network made by the 240-kO resistor, connected to the V filter capacitor as well as the resistors, is referenced to the 5 V supply control (the MAX635 regulator).
When the voltage at the VFB pin is greater than ground, the switching regulator turns on. The inductor dumps this energy into the – V filter capacitor. When the voltage at VFB is less than ground, the regulator skips a cycle. The MAX635 regulates the voltage at the junction of the resistor divider to 0 V. Thus, any resistor that the DAC connects to ground (logic 0) will not contribute any current to the ladder. Only the resistors that are at 5 V (logic 1) will be part of the voltage-divider equation.
The entire switching-regulator supply draws less than 150 uA. You can place the circuit in an even lower power mode by interrupting the ground pin. The high-current path is from the battery input through the internal power PMOSFET to the external inductor. Disconnecting the ground connection simply disables the gate drive to the FET and turns off the internal oscillator.
Reprinted Url Of This Article:
http://www.seekic.com/circuit_diagram/Power_Supply_Circuit/Simple_LCD_Power_Supply.html
Print this Page | Comments | Reading(3)
Code: