Published:2013/3/18 2:10:00 Author:Ecco | Keyword: Symmetrical Power supply | From:SeekIC

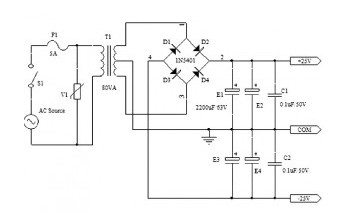
This symmetrical unregulated power supply is used to feed the audio amplifier based on LM1875 amplifier module National Semiconductor. With symmetrical 30V DC source the amplifier capable of delivering up to 30W of power using 8 ohm load.
The diagram above shows how the DC +25 V and-25V DC can be obtained. Ready to provide power to two stereo amplifiers, one 80VA transformer with 240V input and 36V output, with the center tap is used. The output of the transformer secondary repaired using four 1N5401 diodes and filtered through four electrolytic capacitors. A fuse and a varistor connected to the main circuit protection against voltage spikes.
Reprinted Url Of This Article:
http://www.seekic.com/circuit_diagram/Power_Supply_Circuit/Simple_Symmetrical_Power_supply__25v__25v.html
Print this Page | Comments | Reading(3)
Code: