Published:2009/7/23 23:29:00 Author:Jessie | From:SeekIC

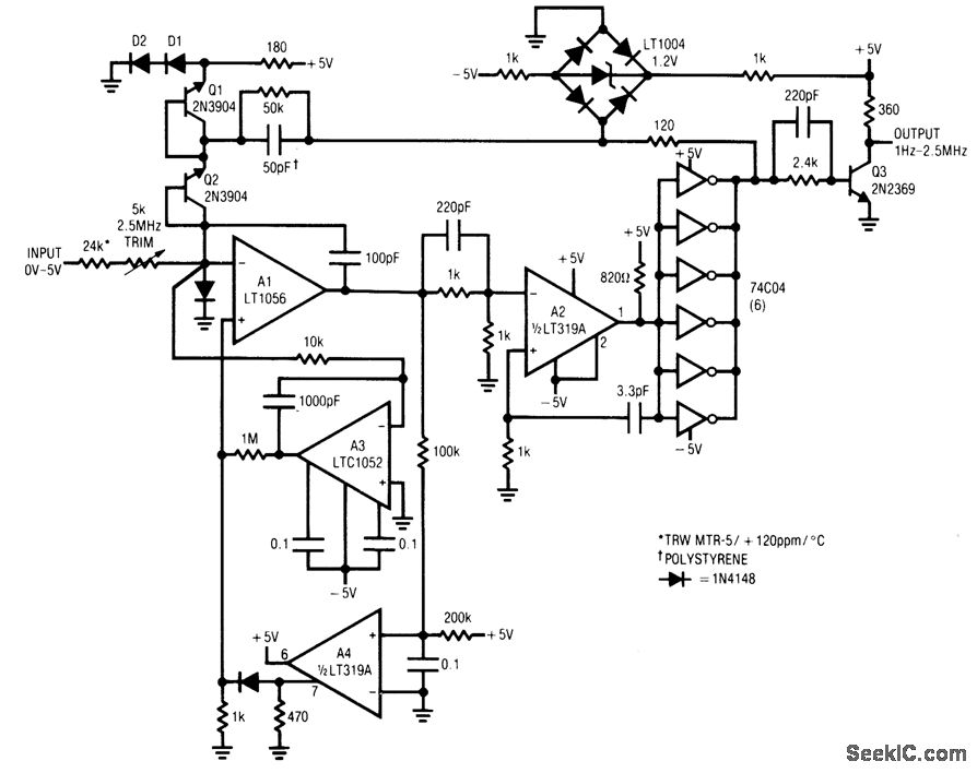
Fig. 12-8 The 2.5-MHz output of this circuit settles from a full-scale input in 3μs while maintaining 0.05% linearity with 50 ppm/℃ drift. To trim, apply 5.000 V and adjust the 2.5MHz trim for 2.500 MHz at the output. No zero trim is required. A TTL-compatible (5 V) output is available at the Q3 collector. Linear Technology. Linear Applications Handbook 1990, p AN14-4.
Reprinted Url Of This Article:
http://www.seekic.com/circuit_diagram/Power_Supply_Circuit/Simple_fast_V_F_converter.html
Print this Page | Comments | Reading(3)
Code: