Published:2013/3/18 21:20:00 Author:Ecco | Keyword: Single Power Supply , Soft Start | From:SeekIC

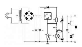
This Single power supply with soft start circuit which presented here has a simple concept, small power, smooth voltage. This power supply voltage is actually used for control kit K8003 © VELLEMAN, which allows to smooth ignition the exterior halogen spotlights (500 Watt) or interior spotlights (bathroom lighting for example), blackout is instantaneous. You must mount this circuit in the housing fully insulated and waterproof.
The circuit is based on the LM317, it is possible to varying the voltage between 1.25 V to 27 V depending on the voltage applied to the input (input voltage must be greater than 3 volts from the output circuit).
Increasing the value of the components (R and / or C) resulted in an increase in the rise time of 1.25 V to a preset voltage with P1. By the number shown in the component list, the time is ± 3 seconds for 10 V Usort.
Reprinted Url Of This Article:
http://www.seekic.com/circuit_diagram/Power_Supply_Circuit/Single_Power_Supply_with_Soft_Start.html
Print this Page | Comments | Reading(3)
Code: