Published:2009/7/24 2:14:00 Author:Jessie | From:SeekIC

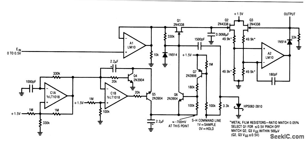
This 1.5-V powered sample-hold circuit has an acquisition time of 125 μS to 0.1% with a droop rate of 10 μV/ms. Current consumption is less than 700 μA.
Reprinted Url Of This Article:
http://www.seekic.com/circuit_diagram/Power_Supply_Circuit/Single_cell_sample_hold.html
Print this Page | Comments | Reading(3)
Code: