Published:2009/7/24 1:39:00 Author:Jessie | From:SeekIC

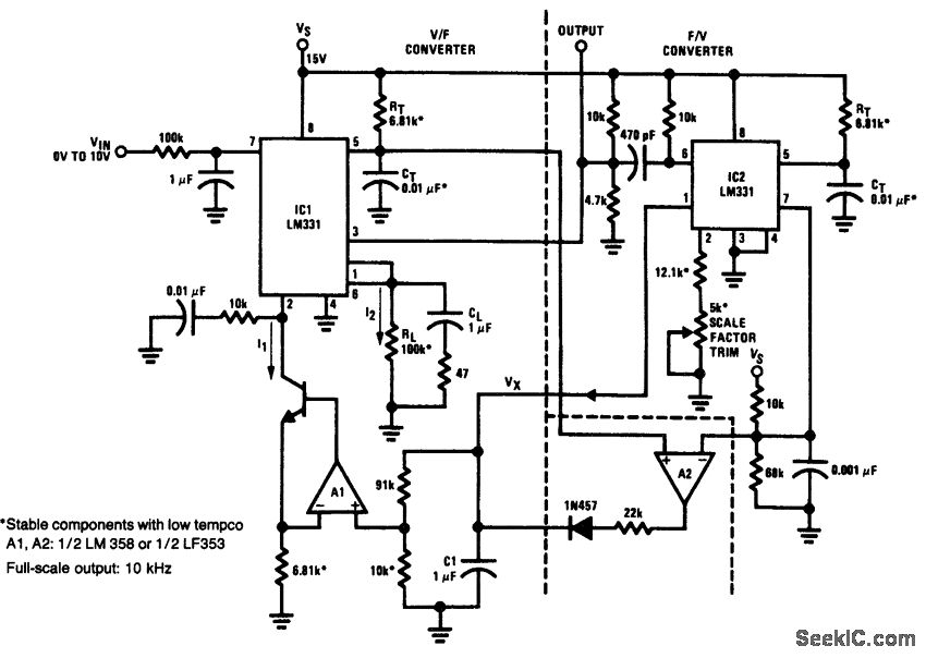
Fig, 12-27 This circuit generates an output frequency proportional to the square root of the input voltage. IC1 serves as a divider and V/F converter. The IC1 output goes back to the denominator input through IC2 (connected as a F/V converter) to make the circuit output equal to the input square root. The 5-kΩ scale-factor trim is adjusted for a full-scale output of 10 kHz. National Semiconductor Linear Applications Handbook 1991 p 1309.
Reprinted Url Of This Article:
http://www.seekic.com/circuit_diagram/Power_Supply_Circuit/Square_root_V_F_converter.html
Print this Page | Comments | Reading(3)
Code: