Published:2013/3/22 3:25:00 Author:Ecco | Keyword: Step up , DC / DC Converter | From:SeekIC

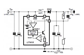
Interesting DC / DC converter Linear Technology has presented the company, this chip is the boost converters that allow you to get the maximum voltage in 34B with the input voltage from 1.2V to 15V. It comes in a compact package of 5 pin SOT23, while for work requiring minimal external circuitry. These chips can be used, for example, a high voltage for the LCD screen or for the varicap.
Reprinted Url Of This Article:
http://www.seekic.com/circuit_diagram/Power_Supply_Circuit/Step_up_DC___DC_Converter_with_LT1615.html
Print this Page | Comments | Reading(3)
Code: