Published:2009/7/24 5:19:00 Author:Jessie | From:SeekIC

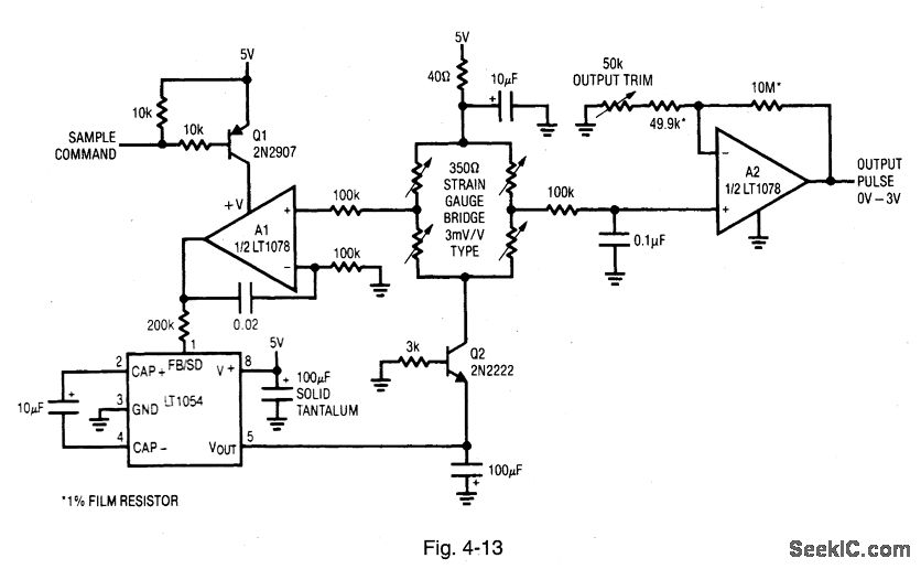
Figure 4-13 (derived from Fig. 4-6) shows a way to reduce power without sacrificing bridge signal-output level. The technique is applicable where continuous output is not a requirement. The circuit is in a quiescent state for long periods with relatively brief on times. (A typical application would be where remote weight information in storage tanks is sampled once per week.) Quiescent current is about 150 μA, with on-state current typically 50 mA. LINEAR TECHNOLOGY, APPLICATION NOTE 43, P. 19.
Reprinted Url Of This Article:
http://www.seekic.com/circuit_diagram/Power_Supply_Circuit/Strobed_power_strain_gauge_bridge.html
Print this Page | Comments | Reading(3)
Code: