Published:2009/7/25 2:40:00 Author:Jessie | From:SeekIC

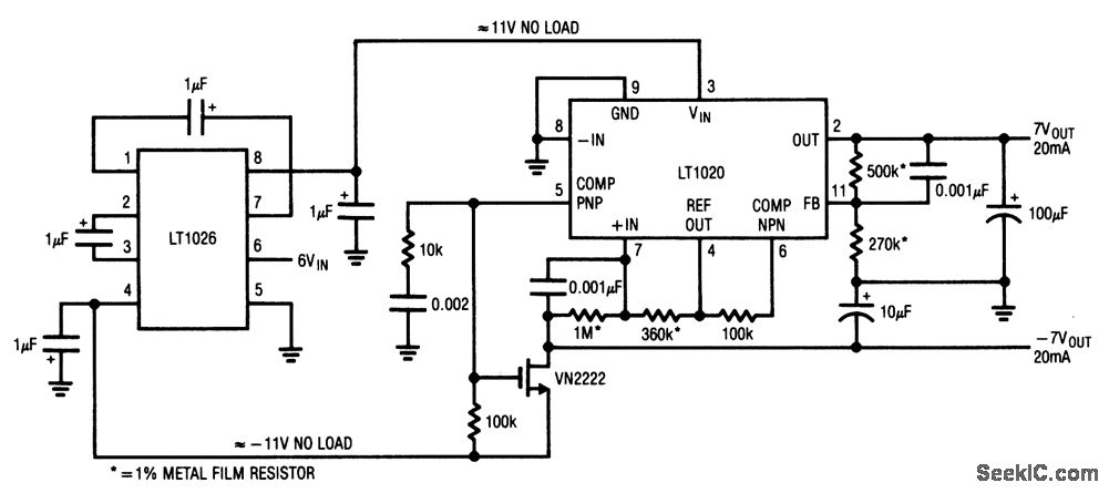
This circuit provides±7-V outputs at 20 mA from a 6-V input.
Reprinted Url Of This Article:
http://www.seekic.com/circuit_diagram/Power_Supply_Circuit/Switched_capacitor_6__to_±7_V.html
Print this Page | Comments | Reading(3)
Code: