Published:2009/7/25 2:41:00 Author:Jessie | From:SeekIC

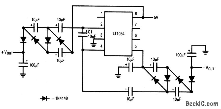
This circuit uses charge-pump principles to convert 5 V to ±10 V at 10 mA. At no load, the output is ± 13 V.
Reprinted Url Of This Article:
http://www.seekic.com/circuit_diagram/Power_Supply_Circuit/Switched_capnacitor_5__to_±10_V_converter.html
Print this Page | Comments | Reading(3)
Code: