Published:2011/7/9 3:47:00 Author:chopper | Keyword: switching, power supply circuit | From:SeekIC

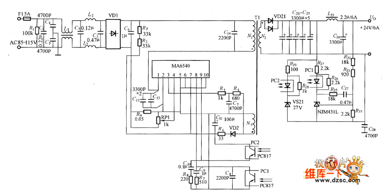
Figure shows the MA6540 switching power supply circuit,the output voltage is 24V,output current is 6A.MA6540 is the IC of excited power MOSFET with part resonance function.
Reprinted Url Of This Article:
http://www.seekic.com/circuit_diagram/Power_Supply_Circuit/Switching-Regulator_Circuit/MA6540_switching_power_supply_circuit.html
Print this Page | Comments | Reading(3)
Code: