Published:2011/6/4 13:28:00 Author:John | Keyword: switching-regulator | From:SeekIC

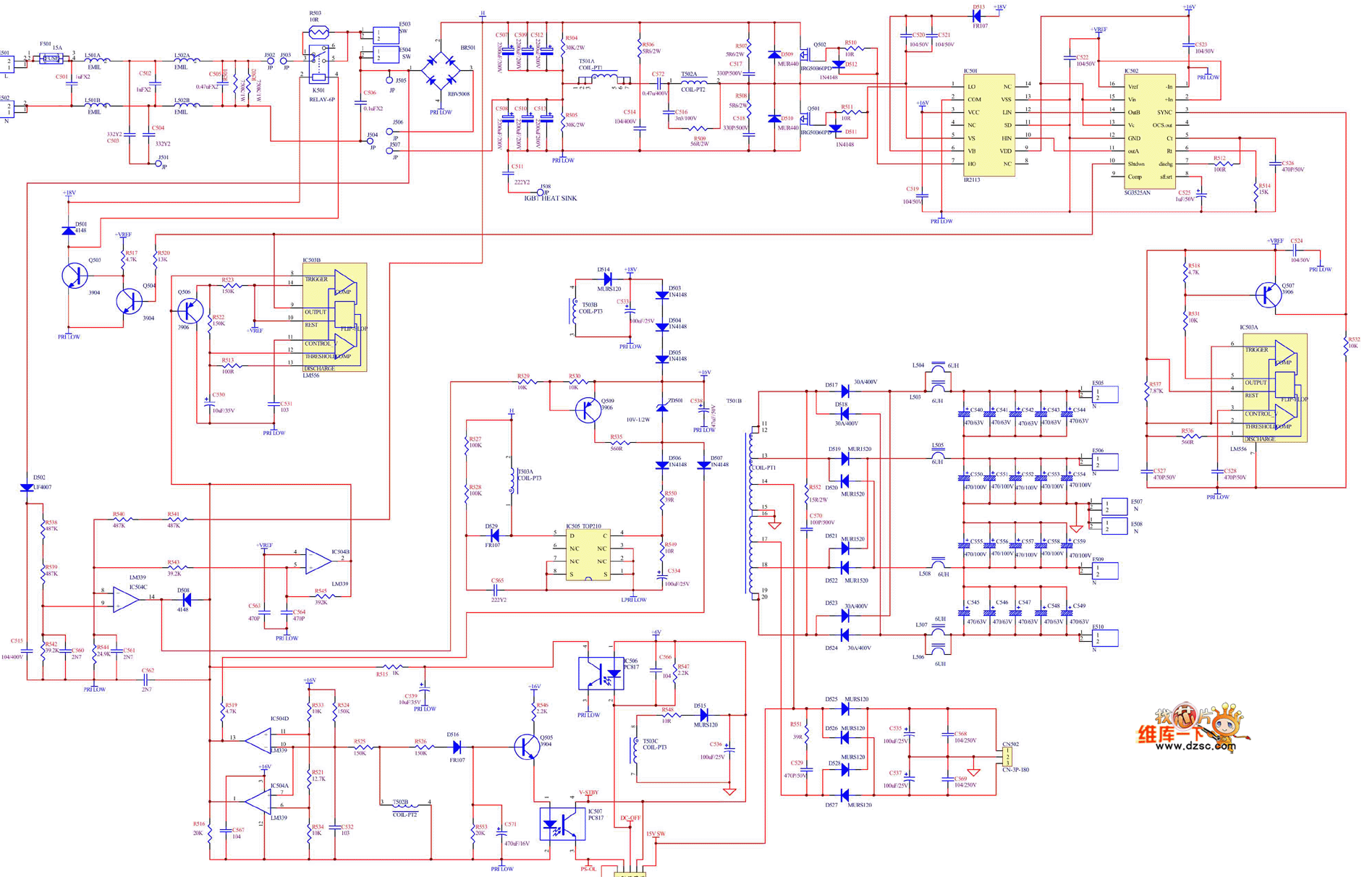
One switching-regulator circuit is shown in the following.
Reprinted Url Of This Article:
http://www.seekic.com/circuit_diagram/Power_Supply_Circuit/Switching-Regulator_Circuit/one_switching_regulator_circuit.html
Print this Page | Comments | Reading(3)
Code: