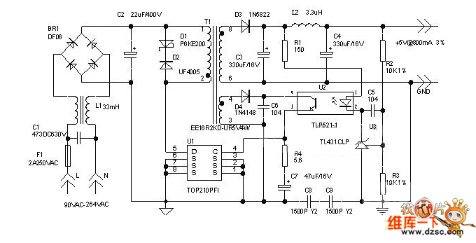
Published:2011/9/9 1:50:00 Author:Ecco | Keyword: Switching , 5V, 4W , regulated DC , power supply | From:SeekIC

Reprinted Url Of This Article:
http://www.seekic.com/circuit_diagram/Power_Supply_Circuit/Switching_5V_4W_regulated_DC_power_supply_circuit_diagram.html
Print this Page | Comments | Reading(3)
Code: