Published:2009/7/24 0:31:00 Author:Jessie | From:SeekIC

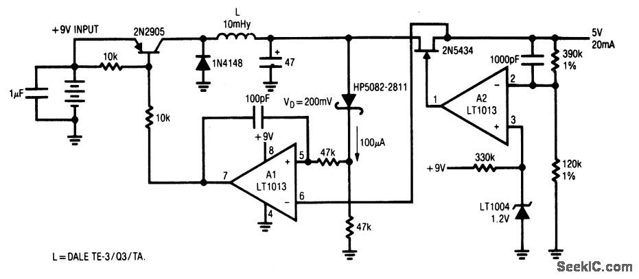
This circuit is similar to that of Fig. 8-4, except that the low-dropout series regulator at switching-regulator output serves to eliminate switching-induced noise. The circuit also operates from a 9-V battery and will supply 25-mA of noise-free, regulated power with short-circuit current set by the FET 30-mA IDSS.
Reprinted Url Of This Article:
http://www.seekic.com/circuit_diagram/Power_Supply_Circuit/Switching_preregulated_linear_regulator_low_noise.html
Print this Page | Comments | Reading(3)
Code: