Published:2009/7/19 22:57:00 Author:Jessie | From:SeekIC

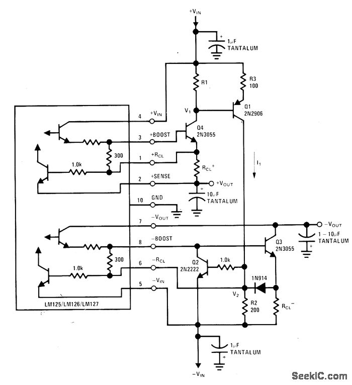
Simultaneous limiting scheme for both sections of National dual tracking regulator depends on output cur-rent of positive regulator. Voltage drop produced across R1 by positive regulator brings Q1 into conduction, with positive load current I1 increasing until voltage drop across R2 equals negative current-limit sense voltage. Negative regulator will then current-limit, and positive side will closely follow negative output down to level of about 700 mV.-T. Smathers and N. Sevastopoulos, LM125/LM126/LM127 Precision Dual Tracking Regulators, National Semiconductor, Santa Clara, CA, 1974, AN-82, p 13.
Reprinted Url Of This Article:
http://www.seekic.com/circuit_diagram/Power_Supply_Circuit/TRACKED_CURRENT_LIMITING.html
Print this Page | Comments | Reading(3)
Code: