Published:2009/7/20 2:27:00 Author:Jessie | From:SeekIC

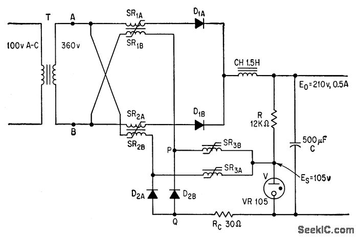
Rectangular-loop saturable reactors SR in single-phase power supply hold output voltage constant within l% at load currents of 0 to 20 amp and line voltage variations of 50%. Choice of components de-determines power capacity.-T. Kurimura and K. Yamamura, New Way to Use Saturable Reactors: Stabilizing High-Power Rectifiers, Electronics, 36:21, p 61-66.
Reprinted Url Of This Article:
http://www.seekic.com/circuit_diagram/Power_Supply_Circuit/TRANSDUCTORS_STABILIZE_HIGH_POWER_RECTIFIER.html
Print this Page | Comments | Reading(3)
Code: