Published:2009/7/20 21:22:00 Author:Jessie | From:SeekIC

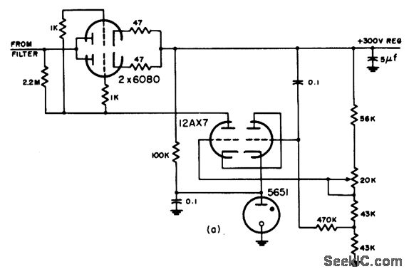
Use of 5-mfd capacitor across regulated output reduces adverse effect of 2.2-meg plate load resistor g frequency response. Cascade circuit is Used when required gain is too high for single triode because it avoids need for second d-c supply that would be required for screen if pentode were used.-NBS, Handbook Preferred Circuits Navy Aeronautical Electronic Equipment, Vol. 1 Electron lube Circuits, 1963, p N2-2.
Reprinted Url Of This Article:
http://www.seekic.com/circuit_diagram/Power_Supply_Circuit/TRUE_TWIN_TRIODE_CASCODE.html
Print this Page | Comments | Reading(3)
Code: