Published:2009/7/16 22:38:00 Author:Jessie | From:SeekIC

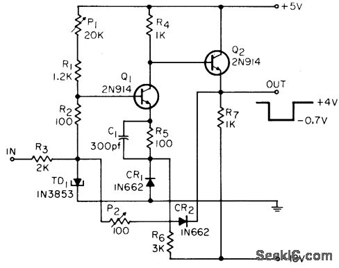
Td1, biased dose to its peak current, is connected to d-c amplifier to overcome inherent limitations of tunnel diode. When input voltage makes current through R3 exceed diode peak current, diode switches to its high-voltage state of 0.5 v. Q1 amplifies this change by factor of 10, and Q2 initiates start of square wave output. When input drops, circuit and diode revert to original state. Rise and fall times are about 10 nsec.-G. Marosi, Versatile Tunnel-Diode Discriminator, FEE, 14:5, p l20.
Reprinted Url Of This Article:
http://www.seekic.com/circuit_diagram/Power_Supply_Circuit/TUNNEL_DIODE_DISCRIMINATOR.html
Print this Page | Comments | Reading(3)
Code: