Published:2009/7/17 4:24:00 Author:Jessie | From:SeekIC

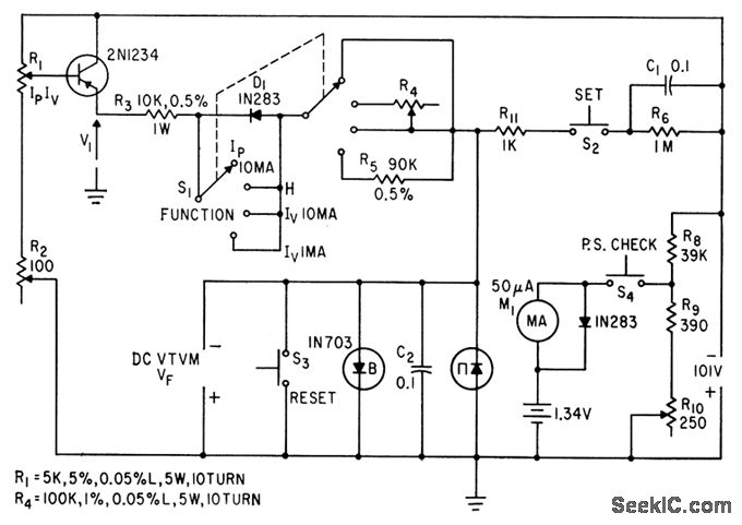
Provides quantitative measurement of all d-c parameters for the three regions of forward d-c characteristic curve for tunnel diodes.-C. D. Todd, Simple Test Sets Measure Tunnel-Diode Parameters, Electronics, 35:14, p 43-45.
Reprinted Url Of This Article:
http://www.seekic.com/circuit_diagram/Power_Supply_Circuit/TUNNEL_DIODE_PARAMETERS.html
Print this Page | Comments | Reading(3)
Code: