Published:2009/7/19 22:27:00 Author:Jessie | From:SeekIC

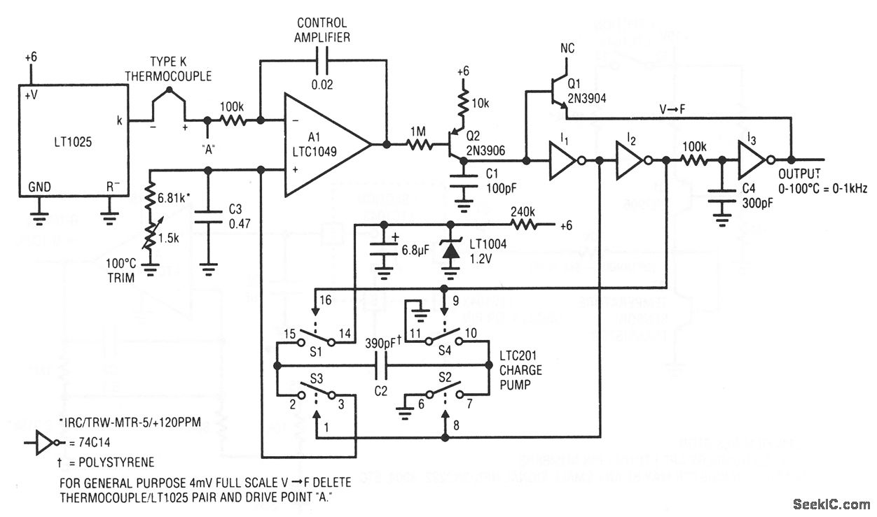
This circuit produces a 0- to 1-kHz output in response to a sensed 0 to 1 00℃ temperature range. Cold-junction compensation is included, and accuracy is within 1℃ with stable 0. 1℃ resolution. A single 4.75- to 10-V supply is required, with a maximum current consumption of 360μA. To calibrate this circuit, disconnect the thermocouple and drive point A with 4.06 mV. Then, set the 1.5-kΩ trim for exactly 1000-Hz output. Connect the thermocouple and the circuit is ready for use. Recalibration is not required if the thermocouple is replaced. Linear Technology Corporation 1991 AN45-8
Reprinted Url Of This Article:
http://www.seekic.com/circuit_diagram/Power_Supply_Circuit/Temperature__to_frequency_converter.html
Print this Page | Comments | Reading(3)
Code: